Bonjour,
Pour les vacances j'ai un DM de mathsà faire, cependant je n'y arrive pas, je bloque complétement. Voila une partie de l'énoncé, en m'aidant vous arriverez surment a me débloquer.
ABCD est un triangle rectangle de longueur 6cm et de largeur 4cm ; I désigne le milieu du segment [AD]. J est un point du segment [AB] et K est un point du segment [AD] tels que : AJ=BK=x.
On désigne par f(x) l'air du triangle IJK.
1. A quel intervalle D appartiens x ?
2. Montrer que pour tous x
D :
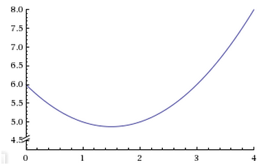
f(x)=1/2x² - 3/2x +6
PS : Comment fait on pour calculer les longueurs IJ, IK et JK ?

Avec Pythagore.
Mais tu n'en as pas besoin. Pour calculer l'aire de IJK, tu as intérêt à dire que c'est l'aire du rectangle ABCD - l'aire des triangles AIJ et JBK et - l'aire du trapèze IKCD.
Pour x, tu vois bien qu'il ne peut varier qu'entre 0 et 4.
Pour l'aire du triangle, tu as calculé comme je t'ai dit les aires du rectangle, des triangles, et du trapèze ?
Il n'y a pas de difficultés, pour les triangles tu fais base x hauteur / 2 pour le trapèze (ID+KC)DC/2
de même je montre que
f(x) = 1/2(x-3/2)²+39/8
j'ai donc0x=0 et x=3/2
comment étudier les variations de f sur les intervalles (0;3/2) et (3/2;4)
Comment ensuite déterminer la valeur de x pour laquelle l'aire du triangle IJK est minimale. que vaut cet aire?
Merci de ton aide
Je ne comprends pas bien ton "j'ai donc0x=0 et x=3/2" ? Pourquoi ? Ça n'est pas un produit de facteurs et puis ça n'est pas égal à 0 donc je ne vois pas bien ce que tu veux dire par là.
Pour montrer que f(x) = 1/2(x-3/2)²+39/8 il suffit de développer et de montrer que l'on retombe sur 1/2x² - 3/2x +6.
S'ils te l'ont fait mettre sous cette forme que l'on appelle la forme canonique, c'est pour que tu trouves le minimum qui est effectivement quand x=3/2 (car c'est un carré + une constante donc c'est minimum quand le carré est nul). C'est donc le sommet de cette parabole tournée vers le haut.
Elle décroit jusqu'au minimum puis croît de nouveau après.
Vous devez être membre accéder à ce service...
Pas encore inscrit ?
1 compte par personne, multi-compte interdit !
Ou identifiez-vous :