Inscription / Connexion Nouveau Sujet
Niveau terminale
Partager :

fonction tangente

Posté par
teyteille
25-09-11 à 14:04

Bonjour, j'ai un exercice de maths à faire et je bloque à certaines questions, merci de m'aider

Soit la fonction tangente  tan= sin x/ cos x
On étudie la fonction tan sur I= [0; pi/2[

Dans les questions précédentes j'ai démontrer que la fonction tan est définie sur R privé de pi/2 +k2pi et -pi/2 +k2pi
J'ai aussi montré que la fonction est périodique et impaire
Maintenant je bloque sur ces questions là :


4) justifier que tan est dérivable sur I, calculer tan'(x) et étudier son signe sur I

tan'(x)= 1/ cos au carrée x
j'ai fais le tableau de variation de tan et j'ai trouvé que la fonction est strictement croissante sur I
Mais je n'arrive pas à justifier que tan est dérivable sur I

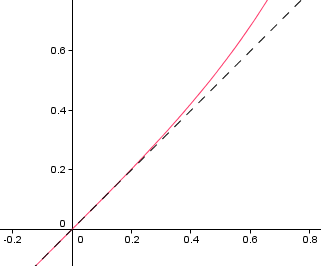
5) Calculer tan' (0) et donner une interprétation graphique de ce nombre

J'ai trouvé que tan'(0) = 1 et je ne sais pas qu'elle interprétation je pourrais faire à part que la tangente au point d'abscisse 0 de la courbe de la fonction tangente a pour coefficient directeur 1

6) Déterminer lim tan x lorsque x tend vers pi/2 moins, interpréter graphiquement ce résultat

Je sais que  lim tan x lorsque x tend vers pi/2 moins est - infini mais je n'arrive pas la suite de la question

Posté par
Glapion Moderateur
re : fonction tangente 25-09-11 à 14:44

Bonjour, elle est dérivable en tant que composée de fonction dérivables puisqu'elle vaut sin(x)/cos(x)

Oui c'est ça, si tan'(0)=1 ça veut dire que le coefficient directeur de la tangente en 0 est 1 (la fonction démarre à 45°)
fonction tangente
Non la limite de tan x quand x tend vers /2 par valeurs inférieures est +
Graphiquement, c'est une asymptote verticale
fonction tangente

Posté par
teyteille
re : fonction tangente 25-09-11 à 14:52

Merci, donc pour la 6) je peux interpréter graphiquement que la courbe admet une asymptote verticale d'équation y= pi/2 c'est ca ?

Posté par
Glapion Moderateur
re : fonction tangente 25-09-11 à 15:15

d'équation x=pi/2

Posté par
teyteille
re : fonction tangente 25-09-11 à 15:37

Merci pour votre aide



Vous devez être membre accéder à ce service...

Pas encore inscrit ?

1 compte par personne, multi-compte interdit !

Ou identifiez-vous :


Rester sur la page

Inscription gratuite

Fiches en rapport

parmi 1760 fiches de maths

Désolé, votre version d'Internet Explorer est plus que périmée ! Merci de le mettre à jour ou de télécharger Firefox ou Google Chrome pour utiliser le site. Votre ordinateur vous remerciera !